来源:
中国证券报
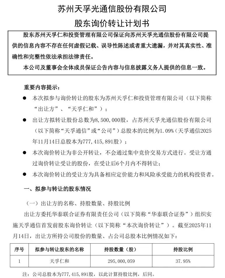
11 月 14 日晚,天孚通信公告,公司控股股东苏州天孚仁和投资管理有限公司拟参与询价转让。

来源:公司公告
公告称,此次询价转让股份的数量为 850 万股,占天孚通信总股本的比例为 1.09%,转让原因为自身资金需求。截至公告发布日,天孚仁和持有天孚通信股份 2.95 亿股,持股比例为 37.95%。
价格方面,本次询价转让的价格下限为不低于发送认购邀请书之日 (即 11 月 14 日,含当日) 前 20 个交易日天孚通信股票交易均价的 70%(相应日期股票交易总额/相应日期股票交易总量)。
公告同时表示,本次询价转让的受让方为具备相应定价能力和风险承受能力的机构投资者;本次询价转让为非公开转让,不会通过集中竞价交易方式进行;受让方通过询价转让受让的股份,在受让后 6 个月内不得转让。

公开信息显示,天孚通信是业界领先的光器件整体解决方案提供商和光电先进封装制造服务商,产品广泛应用于人工智能、数据中心、光纤通信、光学传感等领域。
受益于人工智能行业的加速发展,全球数据中心建设带动了高速光器件产品需求的持续稳定增长,进而带动天孚通信有源和无源产品营收增长,公司股价也实现了大幅攀升。
业绩方面,天孚通信 2023 年、2024 年连续两年营收增速同比超过 60%,归母净利润同比增速超过 80%。
今年前三季度,天孚通信实现营业收入 39.18 亿元,同比增长 63.63%;归母净利润为 14.65 亿元,同比增长 50.07%。其中,第三季度实现营收 14.63 亿元,同比增长 74.37%;归母净利润为 5.66 亿元,同比增长 75.68%。

来源:公司三季报
公司股价从年内 39.94 元/股的低点一度涨至 224.55 元/股 (均为前复权),11 月 14 日收报 155.47 元/股。
记者注意到,除控股股东以外,天孚通信第二大股东朱国栋也于近一年内进行过减持及询价转让。
今年 3 月,天孚通信披露关于持股 5% 以上股东减持计划期限届满暨实施情况的公告,显示朱国栋在 1 月 22 日至 3 月 20 日期间减持公司股份 345.12 万股,减持均价为 98.34 元/股。
8 月,天孚通信披露股东询价转让结果报告书显示,朱国栋通过询价转让出让股份数量为 990 万股,询价转让价格为 88.55 元/股,交易金额为 8.77 亿元。
(中国证券报)
文章转载自东方财富


