来源:
信达证券
过去 2 个月,价值风格明显走强,风格出现一定程度的扩散,金融、周期、消费轮流表现。我们认为原因主要在于年底前后进入业绩空窗期,板块缺乏高频的季报证明业绩,因此波动大多来自于估值和预期。2014 年下半年是流动性牛市,风格从 TMT 扩散到价值,周期、稳定、金融轮流走强,但持续时间短。风格扩散的直接催化剂是 「一带一路」 等国家战略性政策和降准降息。但背后的核心原因在于增量资金流入后,业绩兑现持续偏强的成长方向较少,而且经过 2013 年的大幅上涨成长板块的估值已经达到相对高位。只靠单一行业较难拉动指数短期时间呈现较高涨幅。2015 年价值股没有出现盈利拐点,市场主线重回成长风格。2016 年下半年是慢牛市,风格从成长、周期扩散到消费、金融,价值股占优持续了近 2 年。这一次风格扩散后价值股同时受益于经济企稳和业绩验证,是年度级别的牛市。我们认为当前的风格扩散仍处在估值、预期和资金驱动的阶段,至少可以持续 1-2 个季度。但风格扩散转变为年度级别的行情需要看到价值股盈利逻辑的兑现,而更大级别的行情则需要长期产业逻辑强化证明并非是周期性的景气改善。我们认为,流动性牛市中后期,价值股基本面企稳之前,长期产业逻辑更强的科技主线可能会再次回归。
(1) 过去 2 个月,价值风格明显走强,风格出现一定程度的扩散。10 月上半月指数小幅下跌,金融超额收益上行,成长大幅走弱。10 月下半月成长再次反弹,但出现了向新能源的扩散,周期也表现较好。11 月初周期开始领涨,过去 1 周领涨板块扩散到消费。整体来看价值风格明显走强,风格扩散,板块轮动速度加快。

10 月以来市场风格出现了成长和顺周期的平衡,成长内部也出现从 TMT 向高端制造的扩散,我们认为原因主要在于年底前后进入业绩空窗期,板块缺乏高频的季报证明业绩,因此波动大多来自于估值和预期。估值方面,经过过去 1 年的上涨,AI 相关的 TMT 行业估值大多上升到接近过去 10 年最高水平,成长相对于金融、周期和消费板块的估值均上升到高位;预期方面,市场开始关注 AI 领域大幅度的资本开支扩张与回报周期错位的风险,TMT 当前比较缺乏产业层面进一步的催化。业绩兑现强度和可持续性等待进一步验证。前期机构仓位上行到高位后也需要消化较高的交易拥挤度。从三季报来看,顺周期和制造业成为盈利边际改善的另一条线索。在产能出清后期,新能源和部分周期板块开始出现基于供需格局改善的涨价行情。一方面,AI 产业链上游产能稀缺领域 (中国系统性供给能力强且短期内较难替代) 受益于需求大幅扩张出现价格上涨,涵盖能源、电力基础设施、储能、有色金属、化工等多个行业。另一方面,伴随着 「反内卷」 政策的持续推进,虽然需求端仍需要政策和数据的进一步验证,市场对再通胀和经济基本面企稳变得更加乐观。10 月 CPI 由负转正,PPI 降幅收窄,催化消费板块的走强。

(2)2014 年下半年是流动性牛市,风格从 TMT 扩散到价值,周期、稳定、金融轮流走强,但持续时间短。2014 年下半年增量资金流入速度较快,虽然 Q3 整体仍偏向成长,但从单月领涨行业来看轮动速度也较快。2014 年 7 月是金融和周期领涨,8 月-9 月中旬成长和周期领涨,9 月中旬-10 月稳定板块领涨,10 月底之后金融大幅上涨。我们认为 2014 年下半年的风格扩散,直接催化剂是 「一带一路」 等国家战略性政策和降准降息。但背后的核心原因在于增量资金流入后,业绩兑现持续偏强的成长方向较少,而且经过 2013 年的大幅上涨成长板块的估值已经达到相对高位。只靠单一行业较难拉动指数短期时间呈现较高涨幅。不过 2014 年 Q4 的金融股行情持续时间较短,到 2015 年市场主线重回 TMT。因为 2011-2015 年的产能过剩周期中,第二次需求下降一直持续到 2015 年底。2015 年价值股没有出现盈利拐点。

(3)2016 年下半年是慢牛市,风格从成长、周期扩散到消费、金融,价值股占优持续了近 2 年。2016 年是偏强的震荡市,上半年市场风格整体偏向成长和周期,下半年成长股表现最弱,消费、金融、周期轮流表现。2016 年 Q1-Q2PMI、信贷等股市领先指标开始企稳回升,Q3-Q4 大部分经济相关行业景气度均开始回升。这一次风格扩散后价值股同时受益于经济企稳和业绩验证,是年度级别的牛市。

(4) 当前的风格扩散仍处在估值、预期和资金驱动的阶段,至少可以持续 1-2 个季度。风格扩散转变为年度级别的行情需要看到价值股盈利逻辑的兑现。而某种风格更大级别的行情需要长期产业逻辑强化证明并非只是周期性的景气改善。我们认为明年有希望能看到需求端出现积极变化,在某个时点带来产能周期上行拐点、价格数据回正和经济企稳回升。主要原因在于,地产市场下行对经济的影响进入后半程,房地产销售、投资等数据下降速度可能放缓。稳地产政策有望继续出台。国内经济政策有进一步发力的必要性,海外需求也有扩张的可能。美联储降息周期开启,全球流动性有望进一步宽松,海外通胀对国内价格数据转正也会产生影响。在价值股基本面企稳之前,流动性牛市中后期,长期产业逻辑更强的科技主线可能会再次回归。
(5) 当下的判断:战术上,牛市的基础依然坚实,后续可能有盈利全面改善和资金流入共振拉长牛市时间。战略上,市场短期的波动可能来自于监管政策和供给放量速度。过去 1 年影响市场熊转牛的因素中,政策和资金的影响远大于盈利的影响。本轮牛市的图景已经基本形成:(1) 资本市场支持政策持续发力,宏观流动性环境宽松;(2) 产业资本 (回购增持、分红) 和国家队,持续贡献增量资金,支撑市场底部;(3) 保险、理财、信托等中长期资金入市仍有较大空间,公募基金新规有利于平衡波动;(4) 资产荒和赚钱效应累积驱动的居民资金流入条件逐渐成熟。我们认为当期支撑流动性牛市的基础依然坚实。与 14-15 年对比,交易热度、资金流入速度、市场估值、股权融资规模等方面均离过热有一定距离。未来如果更多的行业实现产能和库存的出清,配合需求端的回升,AI 等新兴产业能够实现商业化落地,持续有较强的业绩兑现,各行业盈利全面改善,那么市场可能进入类似 16-17 年盈利驱动的健康慢牛。历史上流动性牛市中的调整和结束大多来自监管政策,需要关注监管政策变化对市场的影响。流动性牛市的核心基础是股市供需结构扭转,如果股权融资规模放量速度很快,股市供需格局再次转弱,那么市场也存在波动加大的可能。

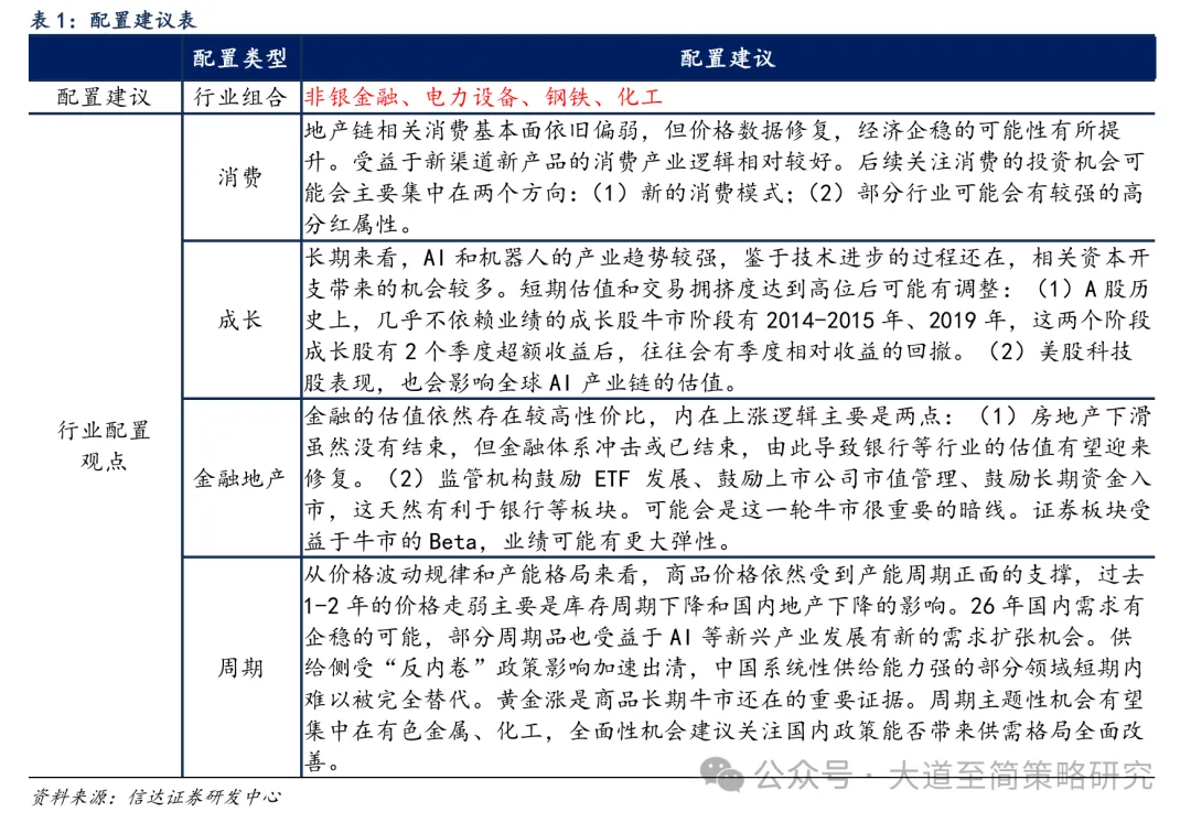
(6) 近期配置观点:风格切换可能会越来越强,关注低位价值板块。非银金融弹性逐渐增加,成长中关注低位的电力设备、AI 应用端,周期股半年内也有望存在弹性表现。
配置风格展望:Q4 风格往往容易发生变化。10 月份之后到明年初,季报数据和经济数据对股票市场的影响逐渐弱化,政策预期和估值的重要性提升。一方面 10 月之后政策密集期往往会有新的政策催化,另一方面市场开始展望明年的盈利,大部分行业的盈利展望回到同一起跑线,低位的板块优势会更明显,容易出现估值切换行情。
牛市震荡期之后风格也容易发生变化。牛市中震荡之后,大小盘风格有很大的概率会变化,成长价值风格转变概率没有明确的规律,即使成长价值风格不变,领涨板块往往也会出现些变化。当前小盘风格转向大盘风格比较确定,成长价值风格切换正在逐渐走出混沌,后续如果有政策催化或者居民资金流入,低位价值可能会有较强表现。
配置行业展望:(1) 金融 (非银金融):金融整体估值偏低,牛市概率上升,非银的业绩弹性大概率存在。后续伴随着居民资金加速流入,获得超额收益的确定性较高;(2) 电力设备:成长中少数估值分位相对较低的板块,2026 年基本面逐渐触底企稳概率高,受益于 AI 产业链投资机会扩散,供需格局转好,存在涨价动力;(3) 机械设备:工程机械出口景气持续,机器人板块催化事件较多,可能受益于成长风格内部高低切;(4) 周期 (钢铁、化工、建材):稳供给政策逐步落地,年底可能还会有需求稳定政策。化工受益于产业链部分环节有成长属性,弹性可能较大。

(信达证券)
文章转载自东方财富


