来源:
澎湃新闻
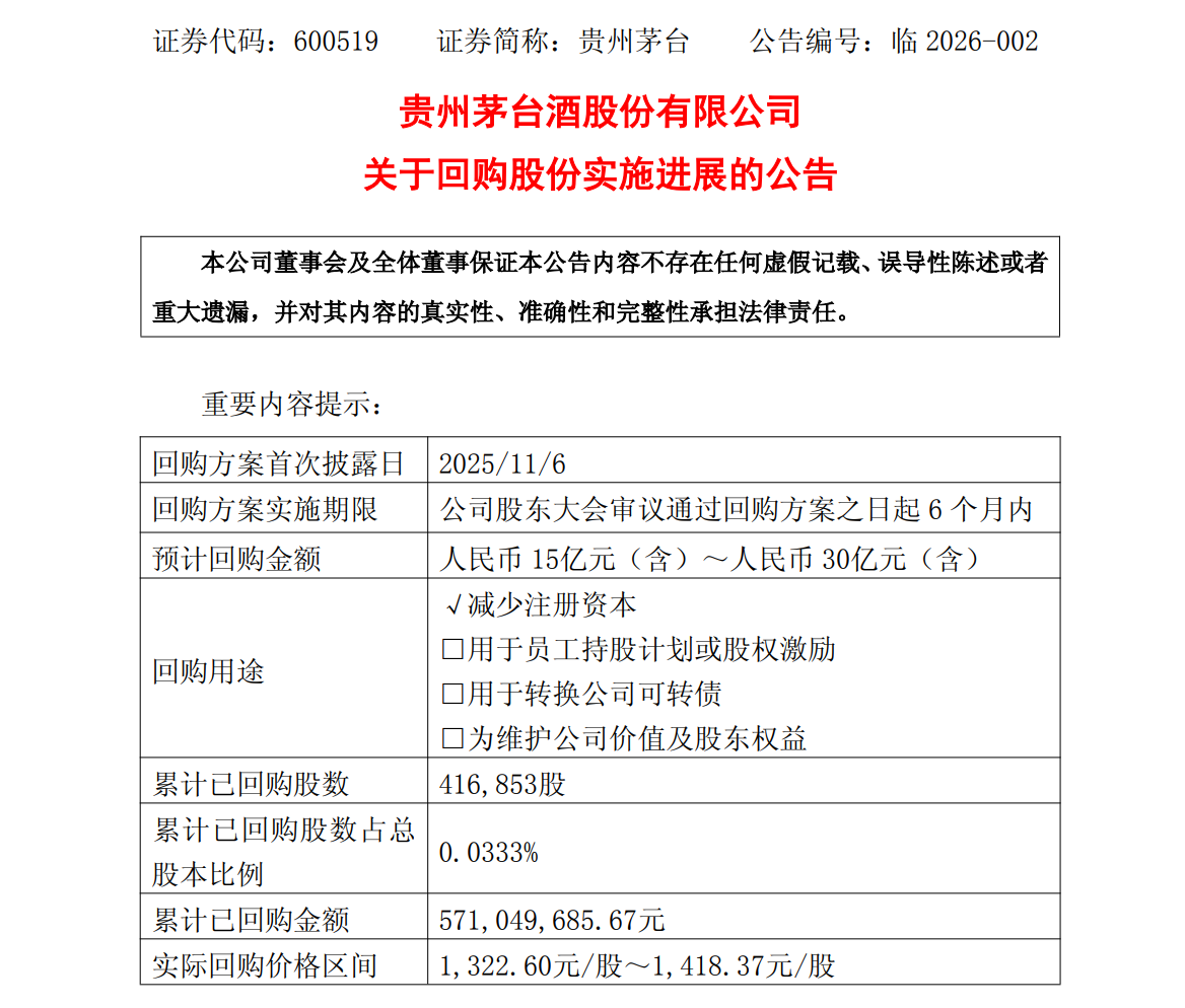
贵州茅台披露回购股份实施进展。
2 月 3 日,贵州茅台酒股份有限公司 (600519.SH) 发布关于回购股份实施进展的公告称,2026 年 1 月,公司累计回购股份 32.98 万股,占公司总股本的比例为 0.0263%,购买的最高价为 1418.37 元/股、最低价为 1322.60 元/股,支付的金额为 4.51 亿元。
截至 2026 年 1 月底,公司已累计回购股份 41.69 万股,占公司总股本的比例为 0.0333%,购买的最高价为 1418.37 元/股、最低价为 1322.60 元/股,已支付的总金额为 5.71 亿元 (不含交易费用)。

根据公告,公司于 2025 年 11 月 28 日召开 2025 年第一次临时股东大会,审议通过了 《关于以集中竞价交易方式回购公司股份的方案》,并于 2025 年 12 月 25 日披露了 《关于以集中竞价交易方式回购公司股份的回购报告书》,公司将以自有资金通过集中竞价交易方式回购股份,用于注销并减少注册资本,回购价格不超过 1863.67 元/股 (含),回购金额不低于 15 亿元 (含) 且不超过 30 亿元 (含),实施期限为自公司股东大会审议通过回购方案之日起 6 个月内。
据了解,此轮回购是贵州茅台自上市以来所实施的第二轮注销式回购。贵州茅台于 2025 年 11 月 6 日首次披露了该回购方案。
贵州茅台 1 月 4 日发布公告显示,公司已于去年 12 月 31 日斥资 1.2 亿元回购 8.71 万股股份,购买的最高价为 1385.76 元/股、最低价为 1377.22 元/股。
值得一提的是,2 月 2 日,在 1499 元飞天上架已满月之际,i 茅台披露了 1 月份平台核心经营数据。据 「小茅 i 茅台」 微信公号,i 茅台 1 月共新增 628 万位新用户,月活用户超 1531 万,超过 145 万位用户购得产品,成交订单超 212 万笔,其中飞天 53%vol 500ml 贵州茅台酒的成交订单超 143 万笔。
按照上述数据计算,过去一个月,飞天茅台的成交订单在总订单中占比 67.45%。此外,买到产品的用户占据 i 茅台月活用户的 9.47%。
对此,华创证券最新观点认为,i 茅台 1 月运营数据表现亮眼,消费客群边界被明显拓展,核心普飞贡献主要销量。按每笔交易 4 瓶普飞测算,1 月普飞销量约 572 万瓶、测算销量约 2693 吨、贡献收入约 76 亿元。该机构还预测,2026 年春节前 i 茅台销售总量 3562 吨,贡献收入约 100 亿元。此外,结合渠道反馈,节前经销商飞天发货进度接近 33%,快于去年同期 30%,考虑 i 茅台分散部分自营飞天销量,预计春节飞天销量同增或达 30% 左右。
资本市场上,数据显示,贵州茅台近几日表现亮眼,股价 5 日累计涨幅为 9.82%。1 月 29 日,贵州茅台收涨 8.61%,更是创下自 2024 年 9 月末以来最大单日涨幅,一改此前股价持续低迷态势。

(澎湃新闻)
文章转载自东方财富