每经记者|李蕾 每经编辑|陈柯名 叶峰 向江林
《每日经济新闻》 记者获悉,9 月 30 日晚间,华夏基金发布公告,由中信证券总经理邹迎光出任该公司董事长,李一梅新任副董事长,原董事长张佑君因 「工作需要」 已离任。
Wind 数据显示,截至今年年中,华夏基金的公募管理规模为 2.02 万亿元,在全行业 162 家公募持牌机构中排在第二位,其中非货基规模 1.25 万亿元,也排在第二位;同时,华夏基金 ETF 最新管理规模 (截至 9 月 29 日) 达到 8960.85 亿元,领跑行业。
邹迎光新任华夏基金董事长
李一梅出任副董事长
万亿公募巨头华夏基金,在 9 月 30 日晚间官宣了新任董事长。
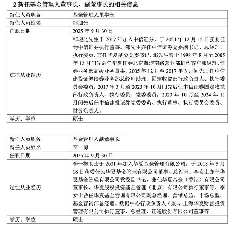
根据公告,中信证券总经理邹迎光将出任华夏基金董事长。邹迎光于 2017 年加入中信证券,于 2024 年 12 月 12 日获委任为中信证券执行董事。他亦任中信证券党委副书记、总经理、执行委员,兼任华夏基金党委书记。
根据简历,邹迎光曾于 1998 年 8 月至 2005 年 12 月间先后任华夏证券北京海淀南路营业部机构客户部经理、债券业务部高级业务董事,2005 年 12 月至 2017 年 3 月间先后任中信建投证券债券业务部总经理助理、固定收益部行政负责人、执行委员会委员,2017 年 3 月至 2023 年 10 月间先后任中信证券固定收益部行政负责人、执行委员、党委委员,2023 年 10 月至 2024 年 11 月间先后任中信建投证券党委委员、执行董事、执行委员会委员、财务负责人。

同时,李一梅新任华夏基金副董事长。
根据公告,李一梅于 2001 年加入华夏基金,于 2018 年 5 月获委任为华夏基金董事、总经理。李一梅亦任华夏基金党委副书记,兼任华夏基金 (香港) 有限公司董事长,华夏股权投资基金管理 (北京) 有限公司执行董事等。李一梅曾任华夏基金副总经理、营销总监、市场总监、基金营销部总经理、数据中心行政负责人 (兼),上海华夏财富投资管理有限公司执行董事、总经理,证通股份有限公司董事等。
华夏基金原董事长张佑君则因工作需要,已在 9 月 30 日离任。华夏基金在公告中表示,对张佑君担任董事长期间为公司发展所做出的重要贡献表示衷心感谢。

近年来 ETF 等业务快速发展
股权变更今年已落定
华夏基金成立于 1998 年 4 月 9 日,是经中国证监会批准成立的首批全国性基金管理公司之一,也就是俗称的 「老十家」 之一,总部设在北京。
以华夏基金为代表的 「老十家」 基金公司诞生,是公募行业发展的重要里程碑。作为中国基金行业的拓荒者,它们开启了资产管理规范化、专业化的新篇章。
根据华夏基金官网,截至 2025 年二季度末,该公司管理资产规模超 3 万亿元,是境内最大的基金管理公司之一。而根据 Wind 数据,截至今年年中,华夏基金的公募管理规模为 2.02 万亿元,在全行业 162 家公募持牌机构中排在第二位,其中非货基规模 1.25 万亿元,也位列第二。另外,作为国内指数基金领域的先行者,被称为 「指数一哥」 的华夏基金 ETF 最新管理规模 (截至 9 月 29 日) 达到 8960.85 亿元,依然领跑行业。
公开资料显示,张佑君于中信证券 1995 年成立时即加入,于 2016 年 1 月 19 日获委任为中信证券执行董事、董事长。他也是一名公募老兵,曾是长盛基金的首任总经理,自 2023 年 9 月开始出任华夏基金董事长。
从 2023 年三季度末到今年二季度末,华夏基金的管理规模从 1.24 万亿元快速增长至 2.02 万亿元,增幅超 60%。在超过万亿规模的体量上实现快速增长,更显不易。
在 ETF 业务方面,华夏基金近年来也势头迅猛。最新规模 8960.85 亿元,今年以来增长了 2379.18 亿元,去年以来更是增长了 4942.99 亿元,实现了长足发展。
接棒出任华夏基金董事长的邹迎光,2017 年即进入中信证券任职,2023 年 10 月从中信证券调往中信建投,去年再度回归中信证券并出任总经理。
在今年 5 月举办的中信证券 2025 年资本市场论坛上,邹迎光表示,中国一系列强有力的宏观政策和改革举措将推动经济稳中向好,经济增长新动能实现质的飞跃,资本市场的生态也在经历根本性重塑。
值得一提的是,就在不久前华夏基金公告称,原股东天津海鹏科技咨询有限公司将其持有的华夏基金 10% 股权转让给卡塔尔控股有限责任公司 (Qatar Holding LLC),且该股权变更事项已完成工商变更登记。自此,卡塔尔控股正式成为华夏基金第三大股东,持股比例达 10%,华夏基金的股权变更也终于落定。
记者|李蕾
编辑|陈柯名 叶峰 向江林
校对|魏文艺
封面图来源:视觉中国
|每日经济新闻 nbdnews 原创文章|
未经许可禁止转载、摘编、复制及镜像等使用
文章转载自 每经网



