• 最新
  • 热门
  • 所有
  • 外汇
  • 24 小时
  • 期货
  • 基金
  • 贵金属
  • 股票
8连板嘉美包装:如未来股票价格进一步异常上涨 公司可能申请停牌核查

8 连板嘉美包装:如未来股票价格进一步异常上涨 公司可能申请停牌核查

2025 年 12 月 29 日

烟台理工学院副校长出任上市公司独董遭否 东方海洋股东为何投下反对票?

2025 年 12 月 29 日

特朗普宣称与泽连斯基会谈取得 「重大进展」,和平协议已 「非常接近」

2025 年 12 月 29 日
人形机器人第一股优必选「H吃A」 锋龙股份有成为跨年牛股的潜质吗?

人形机器人第一股优必选 「H 吃 A」 锋龙股份有成为跨年牛股的潜质吗?

2025 年 12 月 29 日
广告
溢价8.31%!英大证券拟11.29亿元转让全资子公司英大期货

溢价 8.31%!英大证券拟 11.29 亿元转让全资子公司英大期货

2025 年 12 月 29 日
吴清演讲七要点:谈中国资产重估、创业板改革、再融资储架发行制度

12 月 28 日晚间沪深上市公司重大事项公告最新快递

2025 年 12 月 29 日
基辅响起爆炸声,乌军:俄米格-31战机升空,乌全境面临导弹袭击威胁!特朗普:「未经我批准,泽连斯基一无所有」

基辅响起爆炸声,乌军:俄米格-31 战机升空,乌全境面临导弹袭击威胁!特朗普:「未经我批准,泽连斯基一无所有」

2025 年 12 月 29 日
乌首都响起爆炸声,乌方:俄军正袭击基辅!泽连斯基:「和平计划」已完成90%,俄方:无意在立场上让步!特朗普:将很快与普京通话

乌首都响起爆炸声,乌方:俄军正袭击基辅!泽连斯基:「和平计划」 已完成 90%,俄方:无意在立场上让步!特朗普:将很快与普京通话

2025 年 12 月 29 日
小米集团:联合创始人林斌计划减持不超20亿美元公司B类普通股

小米集团:联合创始人林斌计划减持不超 20 亿美元公司 B 类普通股

2025 年 12 月 29 日
时薪可达150元,有人兼职月入过万元!这个职业走红,央企职员也兼职入局,网友:我觉得我也可以

时薪可达 150 元,有人兼职月入过万元!这个职业走红,央企职员也兼职入局,网友:我觉得我也可以

2025 年 12 月 29 日

加强财政金融协同 放大政策效能

2025 年 12 月 29 日
3连板锋龙股份:优必选未来36个月内不存在通过上市公司重组上市的计划或安排

3 连板锋龙股份:优必选未来 36 个月内不存在通过上市公司重组上市的计划或安排

2025 年 12 月 29 日

为金融强国建设贡献期货力量

2025 年 12 月 29 日
金桂财经
广告
2025 年 12 月 29 日 星期一
联系我们
合作建议
  • 首页
  • 24 小时
  • 全球金融
  • 股市风云
  • 基金动态
  • 金财眼
  • 期货新闻
  • 期货研报
  • 外汇市场
  • 贵金属
  • 未来科技
  • 登录& 注册
没有结果
查看所有结果
  • 首页
  • 24 小时
  • 全球金融
  • 股市风云
  • 基金动态
  • 金财眼
  • 期货新闻
  • 期货研报
  • 外汇市场
  • 贵金属
  • 未来科技
没有结果
查看所有结果
金桂财经
没有结果
查看所有结果

8 连板嘉美包装:如未来股票价格进一步异常上涨 公司可能申请停牌核查

来自 金桂财经
2025 年 12 月 29 日
在 24 小时
0

来源:
每日经济新闻


K图 002969_0

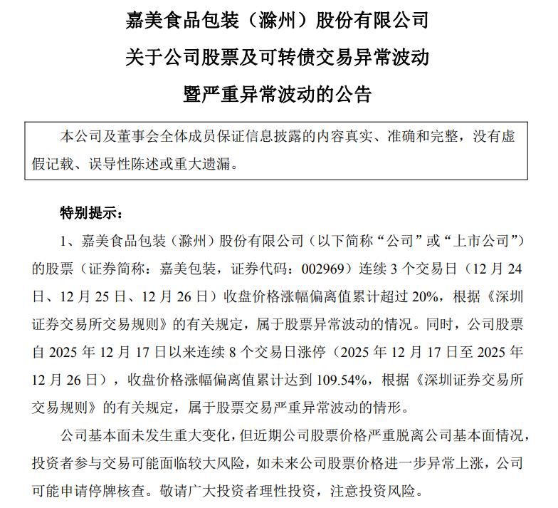
  12 月 28 日,嘉美包装(002969.SZ) 发布关于公司股票及可转债交易异常波动暨严重异常波动的公告,公司基本面未发生重大变化,但近期公司股票价格严重脱离公司基本面情况,投资者参与交易可能面临较大风险,如未来公司股票价格进一步异常上涨,公司可能申请停牌核查。敬请广大投资者理性投资,注意投资风险。

(每日经济新闻)

文章转载自东方财富

YOU MAY ALSO LIKE

人形机器人第一股优必选 「H 吃 A」 锋龙股份有成为跨年牛股的潜质吗?

12 月 28 日晚间沪深上市公司重大事项公告最新快递

Search

没有结果
查看所有结果

一周热门

烟台理工学院副校长出任上市公司独董遭否 东方海洋股东为何投下反对票?

2025 年 12 月 29 日

特朗普宣称与泽连斯基会谈取得 「重大进展」,和平协议已 「非常接近」

2025 年 12 月 29 日
人形机器人第一股优必选「H吃A」 锋龙股份有成为跨年牛股的潜质吗?

人形机器人第一股优必选 「H 吃 A」 锋龙股份有成为跨年牛股的潜质吗?

2025 年 12 月 29 日
溢价8.31%!英大证券拟11.29亿元转让全资子公司英大期货

溢价 8.31%!英大证券拟 11.29 亿元转让全资子公司英大期货

2025 年 12 月 29 日
吴清演讲七要点:谈中国资产重估、创业板改革、再融资储架发行制度

12 月 28 日晚间沪深上市公司重大事项公告最新快递

2025 年 12 月 29 日
基辅响起爆炸声,乌军:俄米格-31战机升空,乌全境面临导弹袭击威胁!特朗普:「未经我批准,泽连斯基一无所有」

基辅响起爆炸声,乌军:俄米格-31 战机升空,乌全境面临导弹袭击威胁!特朗普:「未经我批准,泽连斯基一无所有」

2025 年 12 月 29 日
8连板嘉美包装:如未来股票价格进一步异常上涨 公司可能申请停牌核查

8 连板嘉美包装:如未来股票价格进一步异常上涨 公司可能申请停牌核查

2025 年 12 月 29 日
乌首都响起爆炸声,乌方:俄军正袭击基辅!泽连斯基:「和平计划」已完成90%,俄方:无意在立场上让步!特朗普:将很快与普京通话

乌首都响起爆炸声,乌方:俄军正袭击基辅!泽连斯基:「和平计划」 已完成 90%,俄方:无意在立场上让步!特朗普:将很快与普京通话

2025 年 12 月 29 日
小米集团:联合创始人林斌计划减持不超20亿美元公司B类普通股

小米集团:联合创始人林斌计划减持不超 20 亿美元公司 B 类普通股

2025 年 12 月 29 日
时薪可达150元,有人兼职月入过万元!这个职业走红,央企职员也兼职入局,网友:我觉得我也可以

时薪可达 150 元,有人兼职月入过万元!这个职业走红,央企职员也兼职入局,网友:我觉得我也可以

2025 年 12 月 29 日
金桂财经

2025 年 12 月
一 二 三 四 五 六 日
1234567
891011121314
15161718192021
22232425262728
293031  
« 11 月    

近期动态

  • 烟台理工学院副校长出任上市公司独董遭否 东方海洋股东为何投下反对票?
  • 特朗普宣称与泽连斯基会谈取得 「重大进展」,和平协议已 「非常接近」
  • 人形机器人第一股优必选 「H 吃 A」 锋龙股份有成为跨年牛股的潜质吗?
  • 溢价 8.31%!英大证券拟 11.29 亿元转让全资子公司英大期货
  • 12 月 28 日晚间沪深上市公司重大事项公告最新快递
  • 基辅响起爆炸声,乌军:俄米格-31 战机升空,乌全境面临导弹袭击威胁!特朗普:「未经我批准,泽连斯基一无所有」
广告

Copyright © 2025 广州金桂广告传媒有限公司. 粤 ICP 备 2025390655 号

  • 关于本站
  • 联系我们
  • 隐私政策
没有结果
查看所有结果
  • 登录& 注册

Copyright © 2025 广州金桂广告传媒有限公司. 粤 ICP 备 2025390655 号

  • 登录
  • 注册
忘记密码?
Lost your password? Please enter your username or email address. You will receive a link to create a new password via email.
body::-webkit-scrollbar { width: 7px; } body::-webkit-scrollbar-track { border-radius: 10px; background: #f0f0f0; } body::-webkit-scrollbar-thumb { border-radius: 50px; background: #dfdbdb }