1 月 29 日晚间,广发基金、嘉实基金、易方达基金、华安基金等相继发布公告,宣布对旗下石油相关 LOF 基金交易时间、申购金额进行调整。
不仅如此,黄金 LOF、白银 LOF 也全面收紧或关闭了申购通道,纷纷发布溢价风险提示及停牌公告。
分析人士指出,地缘政治紧张与宏观情绪升温,正推动原油、黄金、白银等大宗商品走强,也意外点燃了国内相关主题 LOF 基金的交易热度。然而,火爆的二级市场交易价格已大幅脱离基金净值,形成巨大溢价 「泡沫」。
4 只石油类基金 LOF 今日停牌 1 小时
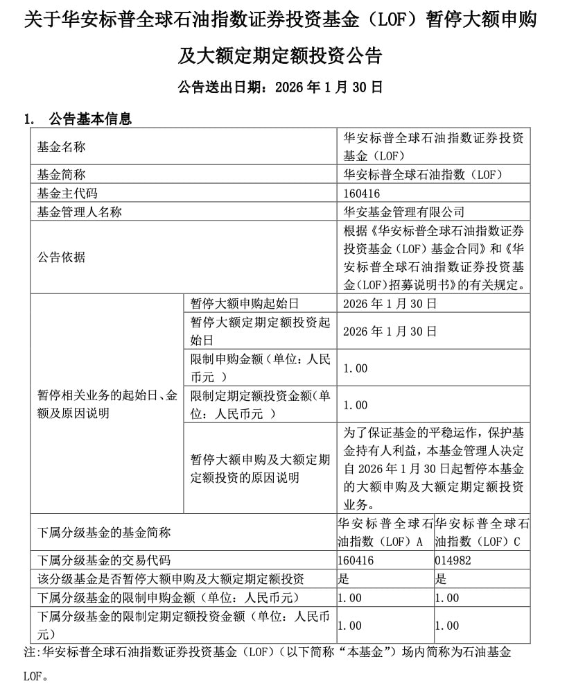
1 月 29 日晚间,华安基金公告称,为了保证基金的平稳运作,保护基金持有人利益,自 1 月 30 日起暂停大额申购及大额定期定额投资业务,旗下石油 LOF A、C 份额单日申购上限均设为 1 元人民币。也就是说,每日累计投资限额仅为 2 元。
截至 1 月 29 日收盘,华安石油 LOF 二级市场报 2.636 元,基金净值为 1.7610,溢价率达 49.69%。
同日,广发基金宣布,自 1 月 30 日起,石油 LOF 人民币份额单日单个基金账户申购 (含定期定额和不定额投资) 及转换转入限额为 10 元。
值得一提的是,从当日涨跌幅来看,不仅华安石油 LOF,易方达原油 LOF、嘉实原油 LOF、华宝油气 LOF、鹏华资源 LOF、诺安全球油气能源 LOF、广发石油 LOF 等原油主题基金均于 1 月 29 日收盘涨停。
1 月 29 日晚间,上述六只 LOF 随后相继发布溢价风险提示公告。其中,易方达原油 LOF、嘉实原油 LOF、广发石油 LOF 与华宝油气 LOF 公告称,将于 2026 年 1 月 30 日开市起停牌至当日 10 时 30 分复牌。
此次多家机构集中采取限购与风险警示措施,直指 LOF 产品的特殊交易结构与当前市场出现的显著溢价风险。
有业内人士指出,此类限购举措与 LOF 产品特有的交易机制及近期出现的溢价现象密切相关。与 ETF 可实时申赎不同,LOF(上市型开放式基金) 的场外份额转场内需 T+2 日完成。在基金成交不够活跃时,这种时间差容易导致场内价格明显偏离净值,形成套利空间,进而影响基金平稳运作。
而此类原油主题 LOF 出现普遍溢价的原因,则与其底层资产——国际原油市场近期的波动密切相关。
华泰期货指出,从能源板块商品整体上涨背后的驱动因素来看,主要来自地缘层面。在美伊风险增加的背景下,油市隐含的地缘溢价大幅抬升。此外,近期大宗商品宏观情绪整体升温,在贵金属、有色领涨的引领下,部分资金流入能源化工等相对低位板块,促进了市场的涨幅。在地缘与宏观因素的催化下,布伦特原油已突破 68 美元/桶,并带动能源板块下游品种共同上涨。
对于原油市场后市,诺安基金分析认为,俄乌、伊朗地缘前景仍是主导原油供应预期的核心因素,短期重点关注伊朗地缘相关的冲高风险。OPEC+暂停 2026 年一季度增产,供给扰动边际减弱。美国央行仍在降息周期。多个工业属性金属创历史新高。当前全球原油库存总量较低。国际油价有低位支撑,向上弹性需耐心布局。美国能源公司三季度业绩好于预期。投资者可关注油价的波动,逢低积极对原油产品做相关布局。
「往前看,能源板块短期走向与伊朗局势发展紧密相关,需要保持谨慎,持续关注地缘消息面变化。」 华泰期货称。

黄金 LOF 单日申购最高上限 100 元
LOF 基金的限购与高溢价风险并非原油主题独有。
当国际现货黄金价格突破每盎司 5500 美元大关,市场热度高涨之际,全市场仅有的三只黄金 LOF 基金也全面收紧了申购通道。
1 月 28 日,易方达基金公告称,为了基金的平稳运作,即日起暂停旗下黄金主题 LOF A 类人民币份额的申购及定期定额投资业务。其 C 类人民币份额此前已暂停申购。值得注意的是,基金赎回业务仍照常运作。
除此之外,自 2025 年 12 月 26 日起,汇添富黄金及贵金属 LOF 的 A 类和 C 类份额已将单日申购上限设为仅 10 元人民币。嘉实黄金 LOF 更早便开始执行单日 100 元人民币的限额申购。至此,三类主要黄金 LOF 产品均已对资金流入设立严格门槛。
限购的背后,是溢价波动带来的实际投资风险。上述三只黄金 LOF 的场内价格均在 2025 年 12 月 25 日触及阶段高点,此后显著回落且暂未再返回前期高位。
这也就意味着,在去年末溢价高点入场的部分投资者,若持有至今,可能面临短期浮亏的局面。这一现象再次凸显了在热门资产上涨周期中,LOF 产品因交易机制而产生的独特风险,值得投资者高度关注。
1 月 29 日晚间,易方达黄金主题 LOF、汇添富黄金及贵金属 LOFA 类份额再发溢价风险提示公告。公告强调,若基金于 2026 年 1 月 30 日二级市场交易价格溢价幅度未有效回落,基金有权通过向交易所申请盘中临时停牌、延长停牌时间的方式,向市场警示风险。

对于黄金后市,机构观点仍偏中长期乐观。永赢基金基金经理刘庭宇称,往后看,美国进入财政货币双宽松的可能性较高,无论从中期降息周期、滞胀环境对应的交易型资金,还是逆全球化、去美元化趋势下的长期配置资金来看,黄金和黄金股 2026 年上行空间仍可期。当前黄金股 2026 年 PE 仅 10-15 倍,戴维斯双击或有望继续。
国泰基金表示,中长期看,美联储降息周期、海外不确定性加剧、全球去美元化趋势、央行和 Tether 等发行商购金等,黄金的长逻辑仍然稳固。
与此同时,国泰基金也提示道,当下市场处于情绪与资金共振的极致阶段,中长期投资机会与短期风险并存,建议投资者结合自己的风险偏好与交易水平,逢低布局,理性参与中长期的投资机会。
国投白银 LOF 周五将全天停牌
在国际白银期货价格屡创新高之际,全市场唯一一只主要投资于白银期货的公募基金——国投白银 LOF 的热度也居高不下。
1 月 29 日晚间,国投瑞银基金发布公告,为保护投资者利益,旗下国投白银 LOF 将于 2026 年 1 月 30 日开市起停牌至收市。若基金 2026 年 2 月 2 日二级市场交易价格溢价幅度未有效回落,公司有权通过向深圳证券交易所申请盘中临时停牌、延长停牌时间等措施,向市场警示风险,具体以届时公告为准。
事实上,该基金已成为近期市场上因溢价而频繁采取风控措施的典型。自 2025 年 12 月以来,该基金已累计发布溢价风险提示公告 37 次、停牌公告 26 次,并 3 次调整申购额度上限,最终于 2026 年 1 月 28 日起暂停了所有申购 (含定投) 业务。
截至 1 月 29 日收盘,国投白银 LOF 连续第二个交易日涨停,场内价格相较于基金净值的溢价率已高达 64%。

产品供给的单一性是催生这一现象的重要背景。与已形成多只产品序列、运作相对成熟的国内黄金 ETF 市场不同,白银期货公募基金多年来仅有此一只产品。这种稀缺性,在白银资产受市场追捧时,极易导致场内交易价格因供需失衡而大幅偏离净值。
晨星(中国) 基金研究中心高级分析师李一鸣指出,相较于黄金纯粹且聚焦的宏观对冲属性,白银作为标准化金融配置工具的属性特征相对模糊,投资者接受广度与深度均明显弱于黄金,既难以成为机构资金主流的宏观风险对冲首选标的,也较难被普通投资者清晰纳入常规资产配置方案。这一属性与认知层面的先天差异,直接决定了两类资产在公募产品端的发展分化。
对于在主要工具限购后,有意转向其他基金类型间接配置白银的投资者,李一鸣提示需注意不同工具的 「跟踪纯度」。
李一鸣表示,白银期货 LOF 以白银期货合约为核心底层资产,跟踪误差主要源于展期成本与交易冲击,具备高度的价格指向纯度;而白银矿业股基金本质投向白银开采冶炼类上市公司股权,其收益不仅受白银价格驱动,还叠加企业自身经营管理、产能释放、成本控制、财务杠杆、行业竞争格局及整体市场 Beta 等多重因素影响,跟踪纯度显著偏低。
李一鸣进一步指出,有色金属指数基金则为股票指数,权重分散且与铜、铝、锌等工业金属相关股票混合,对白银价格的单一跟踪能力极弱,缺乏针对性。海外 QDII 产品虽可投向海外白银 ETF、矿业股或商品指数,但同样存在投资标的混杂的问题,难以实现与白银价格的同步精准映射。
东财图解·加点干货

(澎湃新闻)
文章转载自 东方财富



