1 月 21 日,多家上市公司发布投资者关系活动记录表公告,披露各自与机构之间的业务交流内容,其中透露出公司业务布局的诸多进展与亮点。
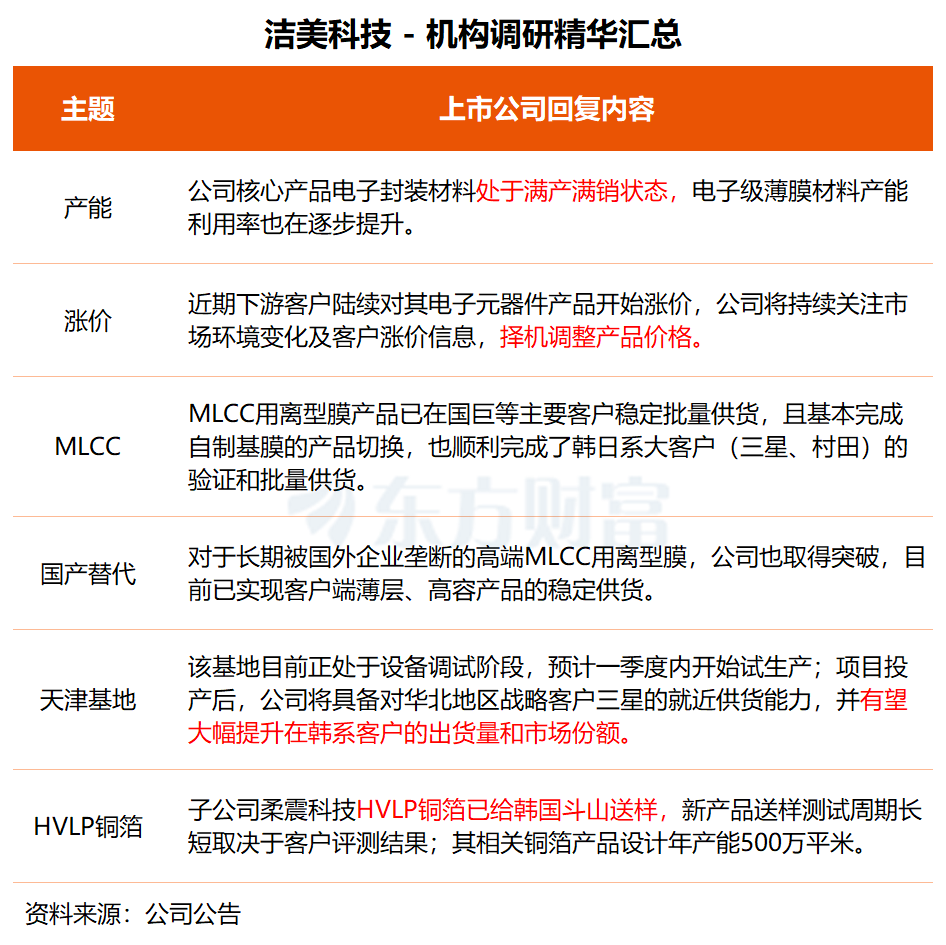
洁美科技:公司核心产品电子封装材料处于满产满销状态
洁美科技近日接受山西证券、银华基金、海通资管等近 30 家机构调研。
在调研中,洁美科技表示,目前行业景气度高,公司核心产品电子封装材料处于满产满销状态,电子级薄膜材料产能利用率也在逐步提升。
针对投资者关心的价格问题,公司回应称,受 AI 服务器、新能源汽车、机器人等新兴领域需求旺盛,带动电子元器件需求持续增长,下游客户已陆续对电子元器件产品涨价。「公司将持续关注市场环境变化及客户涨价的信息,择机调整产品价格。」
离型膜在客户端的进展是本次调研的另一大焦点。公司表示,MLCC用离型膜已在风华高科、宇阳科技等主要客户实现批量供货,并完成了向韩日系大客户 (三星、村田) 的验证和批量供货。对于长期被国外企业垄断的高端 MLCC 用离型膜也取得突破,目前已实现客户端薄层、高容产品的稳定供货。偏光片用离型膜已向主要偏光片生产企业稳定批量供货,与多家客户签订了产品供应战略协议。
天津生产基地建设进度方面,洁美科技称,天津基地目前正处于设备调试阶段,预计一季度内开始试生产。项目投产后,公司将具备对华北地区战略客户三星的就近供货能力,并有望大幅提升在韩系客户的出货量和市场份额。
另据洁美科技介绍,子公司柔震科技专注于聚合物基金属复合膜材料的研发与生产,可取代传统金属铝箔和铜箔作为锂离子电池的集流体使用。该公司掌握了超薄膜材规模化的制备技术,在铜的蒸镀、磁控溅射、电镀等方面都有丰富的经验。
洁美科技表示:「目前柔震科技的 HVLP 铜箔已经给韩国斗山送样,新产品送样测试周期长短取决于客户评测结果。其铜箔产品设计年产能 500 万平米,相关生产设备交付周期短,后续扩产速度会比较快。」

财报显示,洁美科技去年第三季度实现营收 5.64 亿元,同比增长 12.19%;归母净利润为 0.77 亿元,同比增长 38.53%。
浙商证券近日研报指出,洁美科技作为载带隐形龙头,不断扩充自身边界,业务覆盖载带、离型膜、复合集流体三大成长赛道。公司持续向电子耗材 「一站式」 服务商进发,传统载带基本盘稳固,市占率领先;离型膜领域实现 MLCC 及光学膜技术突破、客户放量在即,成长空间持续放大;复合集流体通过并购柔震科技切入高增长赛道,锁定宁德新能源长期采购需求,打开远期空间。
国盛证券也认为,公司元器件载带业务份额稳固,膜材料业务已实现从 「技术验证」 到 「批量供货」 的跨越,未来有望成为公司利润新增量。
二级市场方面,洁美科技今日微涨 0.20%,盘中股价创 4 年以来新高,今年以来涨幅为 27.17%。
南矿集团:津巴布韦 Brownhill 金矿一期项目进展顺利
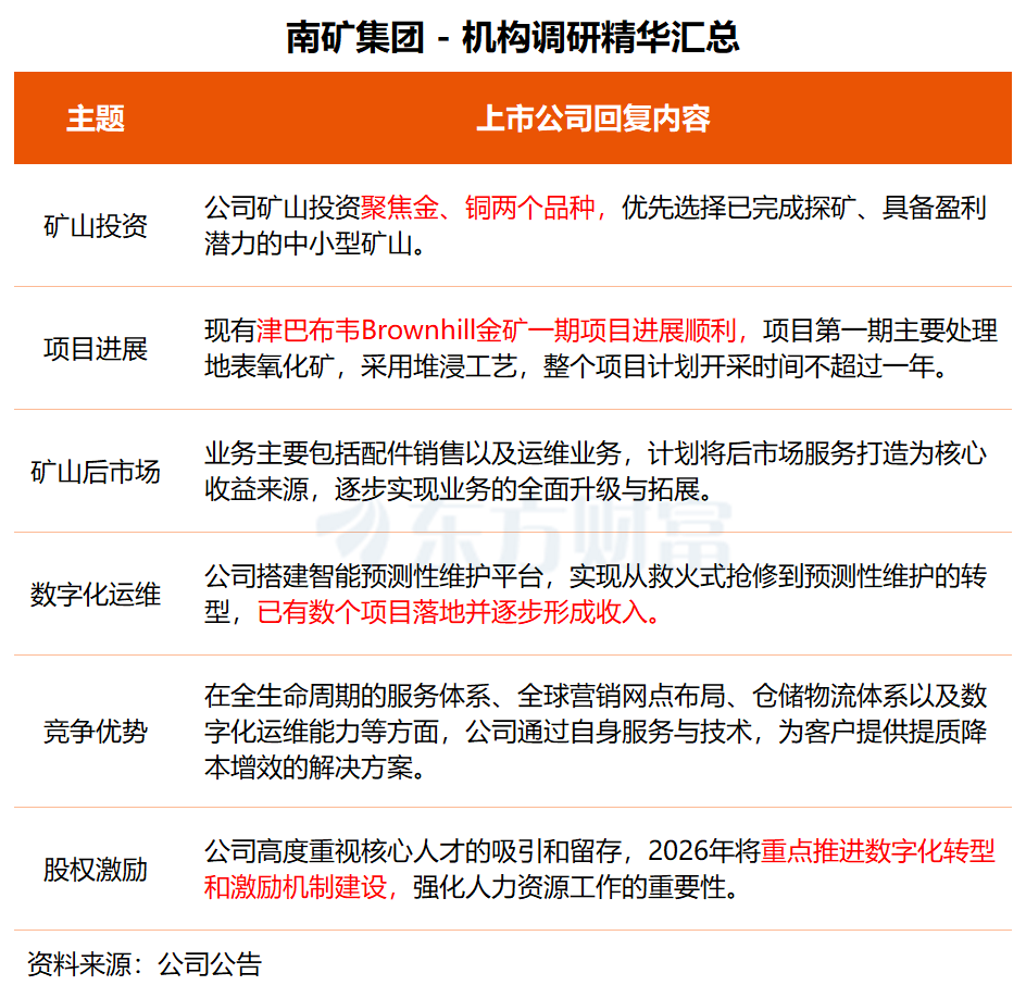
南矿集团昨日接受申万宏源、国海证券等 10 家机构调研。公司在调研中透露,津巴布韦 Brownhill 金矿一期项目进展顺利,项目第一期主要处理地表氧化矿,采用堆浸工艺,整个项目计划开采时间不超过一年。
据悉,南矿集团矿山投资聚焦金、铜两个品种,采用 「小股权、多布点」 模式,优先选择已完成探矿、具备盈利潜力的中小型矿山,原则上不参与探矿权阶段投资与高风险区域项目。
矿山后市场业务方面,南矿集团率先布局数字化运维,搭建智能预测性维护平台,实现从救火式抢修到预测性维护的转型,已有数个项目落地并逐步形成收入。「未来,公司将以后市场业务作为主要收入来源之一,同时依托海外服务网点与仓储体系,先推服务与备品备件,再带动主机销售,计划将后市场打造为核心盈利板块。」
关于人才队伍建设,南矿集团称,公司计划通过社招引进有经验的专业人才、校招培养储备人才、内部培训提升现有人员能力等多种方式,扩大人才规模,将重点补充选矿、采矿、地质等专业人才;2026 年将重点推进数字化转型和激励机制建设,强化人力资源工作的重要性。

南矿集团以 「成为世界级矿物加工解决方案提供商」 的企业战略为核心定位,全力聚焦后市场、矿山市场和海外市场,优化骨料市场。去年第三季度,公司营收 2.34 亿元,同比增长 26.35%;归母净利润 0.15 亿元,同比增长 21.55%。
二级市场方面,南矿集团今日午后封涨停,本月涨幅为 21.39%。
值得一提的是,受波兰央行大手笔购金以及美欧博弈格陵兰岛等地缘因素刺激,今日黄金概念板块飙涨,除了南矿集团,白银有色、西部黄金、招金黄金等近 10 股封板。
博时基金基金经理王祥表示:「黄金在不确定性的对冲需求下,将延续升势。」 市场表现方面,黄金 ETF 博时 (159937) 今日大涨 2.96%,成交额高达 23.52 亿元。

(东方财富研究中心)
文章转载自东方财富

